j9真人第一品牌阀门 > 新闻资讯 > 正文
电磁阀因其特有的结构形式和工作原理,显著区别于其它阀门,它对使用介质类别、温度、工作压力特别是压差有着明确的要求,致使电磁阀内部零件配合要求更加精密,也因此,电磁阀发生故障的特点也明显区别。
一、电磁阀概述
电磁阀因其特有的结构形式和工作原理,显著区别于其它阀门,它对使用介质类别、温度、工作压力特别是压差有着明确的要求,致使电磁阀内部零件配合要求更加精密,也因此,电磁阀发生故障的特点也明显区别于其它工作阀门。
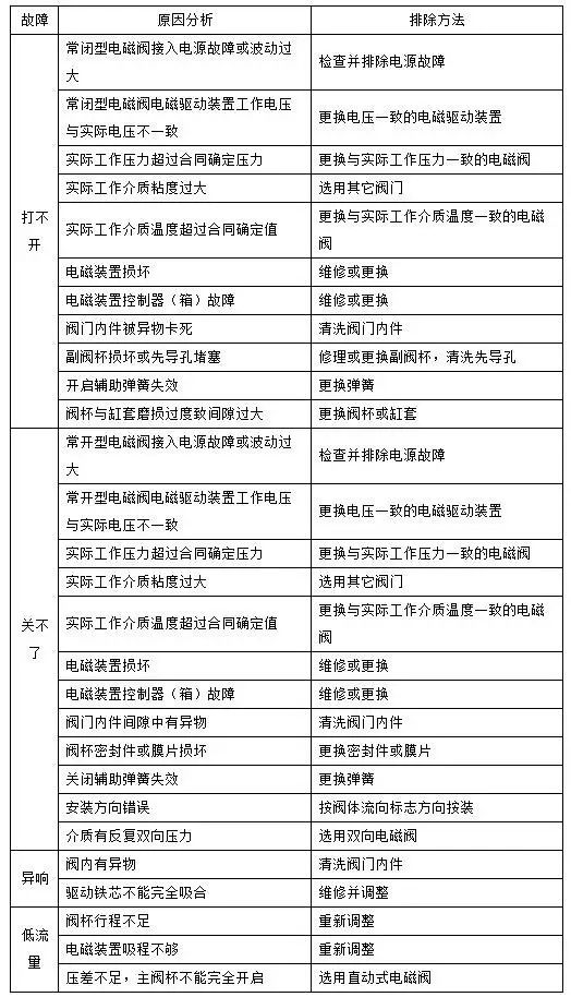
二、电磁阀主要故障原因与排除方法:

电磁阀故障的发生,主要是对工况的表述不清晰,或工作压力压差与实际不一致,或温度不一致,所以准确的选型与故障排除对于电磁阀使用至关重要。
以上就是电磁阀的主要故障,原因分析和排除方法的相关介绍。希望通过上述的介绍能够帮助大家进一步了解阀门。j9真人第一品牌阀门始建于1996年,是一家集研发、设计、生产、销售、服务于一体的生产制造型企业,在全国多处拥有生产基地和分公司,销售网络遍布全国,辐射海外市场,j9真人第一品牌团队用心服务每一位用户,深受广大客户的一致认可,达成了长期的战略合作实现共赢。
标签: 电磁阀, j9真人第一品牌阀门, 通用阀门, 阀门